365英国上市(集团)有限公司-Official website
首页
关于我们
365英国上市集团简介
公司领导
行政机构
教学科研机构
党建工作
“杏林·红”党建
支部风采
资料专区
工会活动
团委活动
本科教育
审核评估
专业介绍
课程建设
教材建设
教学成果
实践基地
教学管理
优秀团队
研究生教育
通知公告
学科专业
导师介绍(按拼音排序)
下载专区
科学研究
科研动态
科研诚信
科研成果
科研平台
科研项目
学术交流
团队建设
学科概况
“双一流”建设学科
国家中医药管理局重点学科
员工天地
学工动态
通知公告
团学组织
规章制度
学工队伍
橘井青苗
员工之家
管理办法
员工动态
员工风采
联系我们
集团首页
集团首页
首页
关于我们
365英国上市集团简介
公司领导
行政机构
教学科研机构
党建工作
“杏林·红”党建
支部风采
资料专区
工会活动
团委活动
本科教育
审核评估
专业介绍
课程建设
教材建设
教学成果
实践基地
教学管理
优秀团队
研究生教育
通知公告
学科专业
导师介绍(按拼音排序)
下载专区
科学研究
科研动态
科研诚信
科研成果
科研平台
科研项目
学术交流
团队建设
学科概况
“双一流”建设学科
国家中医药管理局重点学科
员工天地
学工动态
通知公告
团学组织
规章制度
学工队伍
橘井青苗
员工之家
管理办法
员工动态
员工风采
联系我们
您所在的位置:
首页
通知公告
通知公告
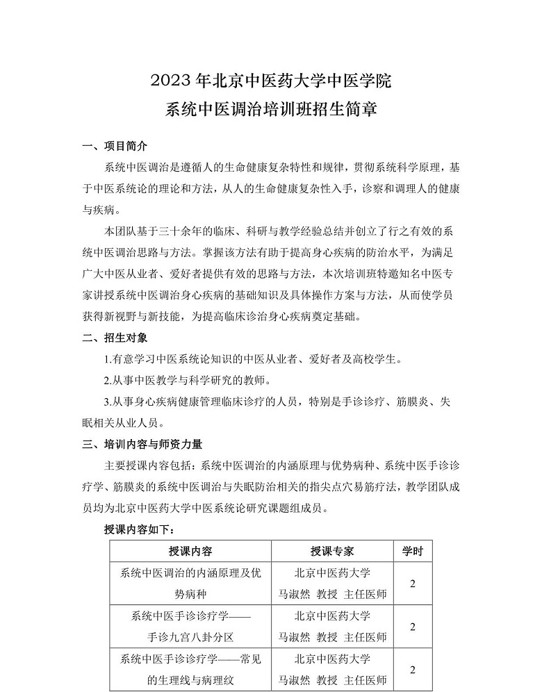
2023年365英国上市集团系统中医调治培训班招生简章
日期:2023-07-13
|
访问量:
相关附件
附件2-培训班学员报名缴费操作指南(2023年7月).pdf
附件1-365英国上市集团系统中医调治培训班招生简章(发布版).pdf