一、科研项目
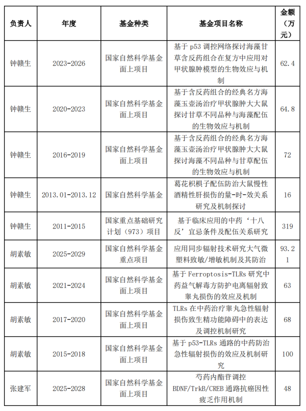
近年来,分别主持承担国家重点基础研究发展计划(973计划)1项、国家“重大新药创制”科技部重大专项1项,科技部重点研发计划1项,国家自然科学基金项目21项(其中青年基金2项)、部局级课题4项,校级课题40项,横向合作20项,到账经费6754.46万元。



二、科研成果
·钟赣生教授作为第七完成人的项目“经典方剂类方研究模式与中药配伍禁忌规律性发现的关键技术及应用”荣获2023年度国家科学技术进步奖二等奖
·4部著作获奖
·1项中华中医药学会科技进步三等奖
·3篇“百篇最具影响力国内学术论文”
·7篇F5000
·1篇中华中医药学会“放眼未来、仁心雕龙”优秀中医药论文
·1篇中国知网学术精要(2023年9-10 月)高 PCSI 论文、高被引论文、高下载论文
·1项中国老员工互联网+创新创业大赛国赛铜奖
·2项北京市赛二等、三等奖(指导教师)
·10项国家发明专利
·1项团体标准
·“新外来中药药性研究与应用”获2021年度中华中医药学会科学技术奖三等奖
·贾德贤教授“北京中医药数字博物馆英文版的初步设计与开发”获校级科技二等奖及2011世界信息峰会大奖
·钟赣生、张建军、胡素敏、王淳等教师多次获IBMs会议、中华中医药学会、中国药学会、世中联等优秀论文奖
·多名研究生获“北京市优秀毕业生”、国际GPTCM最佳壁报奖及中华中医药学会岐黄杯、全国中医药博士生创新发展论坛等优秀博士论文奖
三、发表论文及论著
发表核心期刊学术论文500余篇, SCI收录论文50余篇。